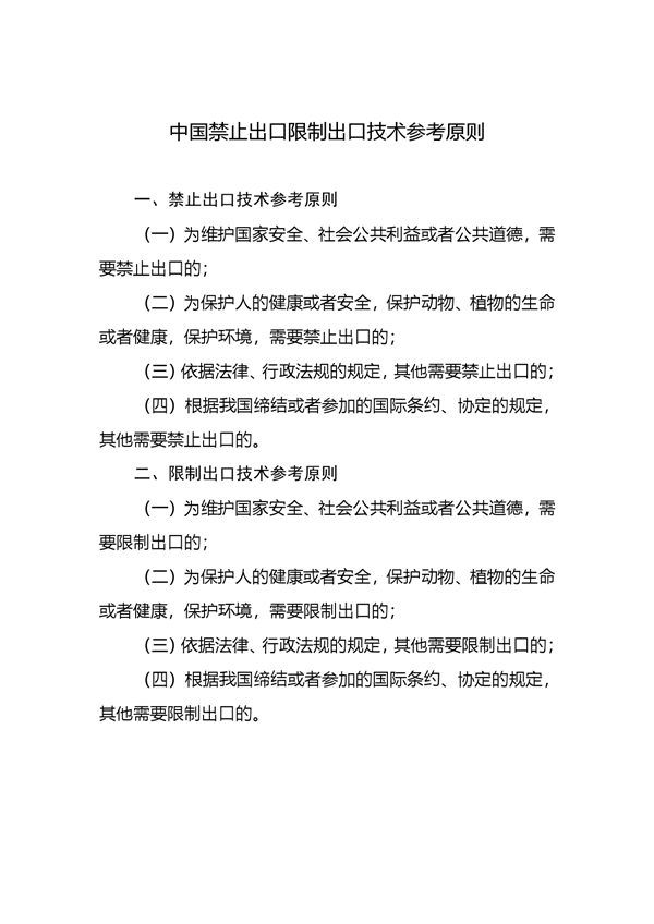
中国拟限制太阳能、激光雷达等关键技术出口(附详细目录)
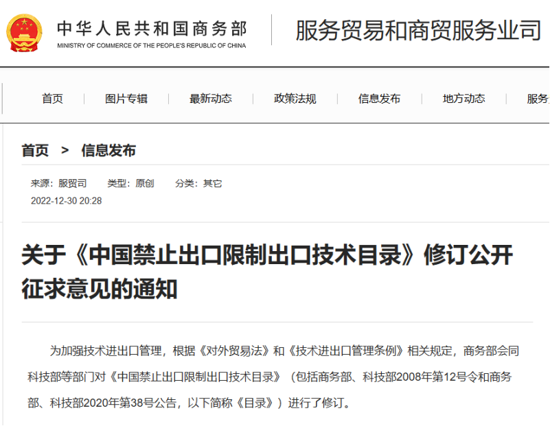
日前,中国商务部官方网站发布了“关于《中国禁止出口限制出口技术目录》修订公开征求意见的通知”。本次修订拟删除技术条目32项,修改36项,新增7项。新增的7项技术分别是:光伏硅片制备技术、激光雷达系统……
据《香港经济日报》援引彭博社消息,中国正在考虑制定一些生产先进太阳能硅晶片的关键生产技术出口限制,以便保持在太阳能制造领域的主导地位。
日前,中国商务部官方网站发布了“关于《中国禁止出口限制出口技术目录》修订公开征求意见的通知”。 通知指出,为加强技术进出口管理,根据《对外贸易法》和《技术进出口管理条例》相关规定,商务部会同科技部等部门对《中国禁止出口限制出口技术目录》(包括商务部、科技部2008年第12号令和商务部、科技部2020年第38号公告,以下简称《目录》)进行公开征求意见和修订,拟将一些生产先进光伏硅晶片的关键制备技术,纳入限制出口技术目录。
本次修订拟删除技术条目32项,修改36项,新增7项。
新增的7项技术分别是:光伏硅片制备技术、激光雷达系统、用于人的细胞克隆和基因编辑技术、CRISPR基因编辑技术、合成生物学技术、农作物杂交优势利用技术、散料装卸输送技术。
修订后《目录》共139项,其中,禁止出口技术24项,限制出口技术115项,合计139项。
文件显示,禁止/限制出口技术主要涉及互联网与信息、光伏与新能源、自动驾驶、生物医药等,都是我国近年来取得迅猛的领域。
但有关目录仍处于公开征求意见阶段,尚未作出定案。
中国在太阳能技术上有绝对话语权
随著太阳能技术成为全球最大的新能源来源,从美国到印度,各国正试图发展国内供应链,以削弱中国优势,此举也凸显相关技术的重要地位。
中国的太阳能硅晶片产量占了目前全球的97%。数据显示,中国在2012年至2013年期间,为太阳能电池板制造商提供了420亿美元的补贴,这让中国的光伏产品全球生产份额在2013年跃升至60%以上。
中国在太阳能硅晶片制造产业占据统治地位(图自:彭博社)
“中国太阳能行业的市场领先者,无疑对美国、欧盟和印度在发展本土太阳能制造业方面的努力感到担忧,因此最新的技术出口管制很可能是一种回应,” 政策咨询公司Trivium China分析师里斯(Cosimo Ries)表示,中国此举是希望其竞争对手发展自身供应链的速度放慢。
报导称,美国数月前通过了《降低通胀法案》,其中包含对清洁技术制造业提供补贴,已刺激发一系列建新厂的活动。
过去10年,中国企业一直在开发尖端技术,以生产更大更薄的太阳能硅晶片,这些硅晶片在把太阳能发电成本降低逾90%方面发挥重要作用。
里斯表示,如果外国制造商不得不使用旧技术的硅晶片,其成本上的竞争力会被削弱。
大和资本市场分析师本周发表报告指,考虑到中国在硅晶片领域的主导地位,以及该领域较高的准入门槛,中国有理由考虑实施该项限制,以免技术泄露。
中国光伏产业链主要企业一览,硅晶片呈现双寡头格局
光伏发电的产业链主要有上游主要为光伏电池相关原材料组成,包括形成电池的单晶硅和多晶硅;中游主要为电池片、电池组件生产企业和系统集成企业;下游为光伏发电应用领域,包括分布式光伏发电和集中式电站。
据前瞻产业研究院数据,目前,中国上游多晶硅和单晶硅生产业企业主要有保利协鑫、隆基股份、通威股份、中环股份等。而硅片生产企业已经呈现双寡头格局。中国的太阳能硅片占据全球市场份额的大部分,而中国的市场中,主流的厂商主要有包括隆基、中环、中晶等,产能格局仍高度集中,2020年中环股份、隆基股份硅片对外销售规模约分别为168.29亿元和155.13亿元,两家公司占据绝对领先地位。
中游电池片和组件生产企业主要有通威、隆基、晶澳等。光伏发电系统中逆变器生产厂商主要有阳光电源等企业;涉及系统集成的包括亿晶光电、正泰电器等。部分企业,如隆基股份基本已经形成从单晶硅到组件到电站光伏运营一套完整的光伏发电产业链。
附:《中国禁止出口限制出口技术目录》

本文内容参考中国商务部、彭博社、驱动之家、联合早报报道
- 成交数 --
- 成交额 --
- 应答率