最佳体验请使用Chrome67及以上版本、火狐、Edge、Safari浏览器 ×

创建银行
创建开票

    2024年1月原厂交期及市场机遇分析

    作者: 曾颖@芯闻道 阅读780 2024/02/21 03:05:59 文章 原创 公开

    2023 年第 4 季度全球半导体元件销售额环比增长 8.4%,同比增长 11.6%。而主要驱动力是存储芯片部分,AI 浪潮下不少企业都提高了对 HBM 的需求。

     

    从半导体厂商集体发布的最新财报和对2024年的展望来看,大多数表示行情开始触底反弹进入增长恢复阶段,但是还有部分板块持续下滑趋势。

     

    image.png 

     

    根据WSTS数据显示,从2023年一季度开始,半导体市场同比环比都都逐渐上涨,到了四季度同比实现了正增长,而环比从二季度开始就出现了正向上升的趋势。

     

    1708482989056.jpg 

     

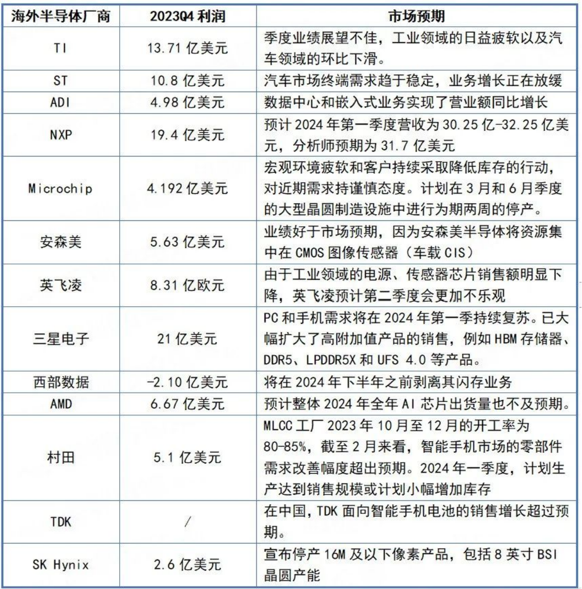
    从海外半导体厂商营收和对2024年展望来看,大部分厂商2023年第四季度营收环比恢复增长。汽车业务在2023年持续快速增长,但随着市场需求逐渐饱和,汽车库存也慢慢升高,终端企业纷纷开启价格战。大部分半导体厂商预计2024年汽车业务需求会放缓,库存会增加,相应的汽车芯片价格也会有所下降。存储厂商对智能手机和PC市场预期较为乐观。

     

    image.png 

     

    半导体企业芯片交期趋势

     

    1708483041230.jpg 

     

     1708483064654.jpg



    1708483104690.jpg 

     image.png

     

    1708483144347.jpg 

     

    image.png 

     

    TI和ST的工业领域需求低迷,且库存高企。尤其是TI目前正处于去库存状态,并预计要到今年Q4才能恢复到正常水位。

     

    半导体企业库存消耗情况

     

    1708483221767.jpg 

     

    存货周转天数是指企业从取得存货开始,至消耗、销售为止所经历的天数。通过企业一定时期(通常为1年)内营业成本与平均存货之间的比例关系计算得到。周转天数越少,说明存货变现的速度越快。

     

    从海外半导体龙头的库存周转情况来看,用于智能手机和PC的消费电子产品,如CPU/GPU/FPGA/SOC、射频芯片以及被动元件,相关企业的库存周转天数都在逐步下降。今年年初苹果MR产品成功大卖,可能会带动整个VR市场。而模拟芯片的需求依旧不景气,库存周转天数逐季升高。而汽车需求也开始放缓,功率器件的供应得到改善,库存也保持在较高水位。

     

    日本地震,导致村田电感和滤波器生产工厂停工,公司只能消耗存货来满足客户的需求。1月份村田库存迅速下降。相关产品价格也快速上升。

     

    晶圆代工厂降价抢单,产能利用率

     

    image.png 

     

    机遇

     

    1、CIS需求回归增长

     

    去年年底,三星电子发出通知,将大幅调升2024年第一季度CIS产品的报价,涨幅达25%~30%,这是近期涨价幅度最高的芯片元器件。

     

    而点燃中国市场的华为手机也传出今年该公司目标出货1000万部折叠屏手机,正大量备货CIS芯片。

     

    CIS有三大应用领域:手机、安防和汽车。当然,CIS在工业和其它消费类电子产品上也有应用。其三大生产商:索尼、三星和豪威科技(OmniVision,韦尔股份旗下公司)前两者是是IDM、它们的产品主要由自家工厂生产,而后者是Fabless,其CIS主要交给晶圆代工厂生产,当时,台积电很大一部分CIS产能都是用来接单豪威的。

     

    CIS市场经历了2023年前三季度的低迷,第四季度,手机市场复苏,中国安防CIS市场也开始升温。

     

    而且CIS在车身前视、后视、环视和舱内监控等场景有广泛应用。汽车摄像头是汽车智能驾驶的重要组成部分,据Yole预计,到2027年,单车摄像头用量有望达到20个。CIS是汽车摄像头模组的核心,据安森美统计,CIS占汽车摄像头模组总成本的50%。

     

    2、SiC功率器件逐渐成为电动汽车标配

     

    去年年初,特斯拉CEO马斯克表示:“将减少75%碳化硅(SiC)芯片用量”,导致国内外二级市场碳化硅产业链公司股价应声下跌。

     

    2023年碳化硅在纯电乘用车渗透率为25%,其中Model3和ModelY贡献达到60~70%。随后行业分析表明,特斯拉可能减少了一个器件里的碳化硅的单位用量面积,但整体碳化硅器件的需求或许并没有减少,此后,碳化硅又继续回温。

     

    国内外企业加速布局碳化硅芯片行业。2023年12月至今,国内有11家公司公布碳化硅项目进展,涉及金额超过110亿元;国内外12家相关企业宣发新品;国内12家碳化硅相关企业宣布新一轮融资。

     

    据不完全统计,国际厂商去年一年贡献的6英寸碳化硅衬底产能超过200万片,碳化硅领导者们的6英寸衬底产能也将在未来三年扩充几倍到三十倍。碳化硅产能不断增加,价格也会慢慢下降。

     

    不仅上游供应商在增加产能,下游应用市场电动汽车车企也在需求碳化硅功率器件供应的长期合作。

     

    image.png 

     

    风险

    1、工业市场需求下行,库存消耗缓慢。

    2、汽车增速放缓,终端需求逐渐饱和。

    3、存储芯片价格波动大,价格持续上升,今年第一季度涨幅预计超15%。

    4、村田电感工厂预计停产半年,相关MLCC产品可能会短缺,价格后续可能还会上涨。

     

    总结:折叠屏手机、AI服务器、AI PC、MR产品以及智能驾驶预计会成为今年主要增长市场。


    声明:本网站部分内容来源于网络,版权归原权利人所有,其观点不代表本网站立场;本网站视频或图片制作权归当前商户及其作者,涉及未经授权的制作均须标记“样稿”。如内容侵犯了您相关权利,请及时联系责任编辑(市场分析)
    武花静
    @芯闻道 ,版权号:
    成员
    • 成交数 --
    • 成交额 --
    • 应答率
    聊天 收藏 点赞
    赏
    ¥0.00¥0.00¥0.00¥0.00¥0.00
     0  0
    
    
    分享

    微信扫一扫:分享

    微信里点“+”,扫一扫二维码

    便可将本文分享至朋友圈。

        0
      验证
      二维码支付