最佳体验请使用Chrome67及以上版本、火狐、Edge、Safari浏览器 ×

创建银行
创建开票

    1243亿美元!全球半导体行业逆势反弹,2023年第二季度营收增长3.8%

    编者: 编辑@芯闻道 阅读609 来源: 前瞻网 2023/09/11 01:50:29 文章 外链 公开

    根据研究机构Omdia发布的半导体行业竞争格局追踪报告,全行业在经历了连续五个季度的收入下降之后,在2023年第二季度终于扭转了颓势,出现了营收的反弹。具体来说,二季度的季度营收环比增长了3.8%,达到了1243亿美元。


    这一数据的出现给整个半导体行业带来了一丝希望。长时间的低迷和下滑让人们对行业的前景产生了担忧,但现在看来,这种担忧可能是暂时的。半导体行业作为现代科技发展的核心,其产业链的健康与发展对整个经济都具有重要意义。


    报告指出,这一季度营收的增长主要得益于多个因素的共同作用。首先,全球经济的逐渐复苏为半导体行业带来了新的机遇。各个国家和地区的经济活动逐渐恢复,对半导体产品的需求也有所增加。其次,新兴技术的发展推动了半导体市场的繁荣。人工智能、物联网、云计算等领域的快速发展,对半导体芯片的需求不断增长。此外,供应链的稳定和产能的提升也为行业的复苏提供了支持。


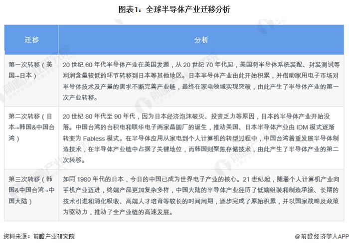
    全球半导体行业经历了三次迁移


    自发展以来,全球半导体产业格局在不断发生变化。当前,全球半导体产业正在经历第三次产能转移,行业需求中心和产能中心逐步向中国大陆转移。


    image.png

     

    集成电路是半导体行业的主要细分领域之一,其市场规模在2021年达到4630.02亿美元,同比增长28.2%,占据全球半导体市场规模的83.29%。在集成电路领域中,逻辑电路、存储器、处理器和模拟电路是主要的产品细分。2021年,这四个产品的市场份额分别为27.85%、27.67%、14.43%和13.33%。


    image.png

     

    ——美国半导体企业占据全球主要市场领先地位


    美国半导体行业是全球最重要、最具影响力的半导体产业之一。美国在半导体技术、研发和市场方面拥有领先地位,许多世界知名的半导体公司均源自美国。该行业涵盖了芯片设计、制造、封装和测试等多个环节。

    根据数据显示,2021年,美国的半导体公司占据了全球半导体市场份额的46.3%。在各个主要国家和地区的半导体市场中,美国总部的公司也处于销售市场份额的领先地位。


    image.png

     

    中金公司研究部国内策略首席分析师李求索,在中国证券报的“中证点金汇”直播间表示,根据半导体公司的半年报业绩,目前,消费类需求,尤其是智能手机需求仍未出现明显回暖。半导体行业仍处于周期触底状态,但预计2023年第三季度将呈现改善趋势。人工智能技术的进步有望催化新的需求,特别是AIGC应用背后的大模型训练将带来算力需求的增长,从而促进算力芯片以及存储和数据芯片的快速扩张。下半年是智能手机等消费电子产品的传统旺季,华为、苹果等主流手机厂商将推出新的旗舰机型,这可能会带动半导体行业的需求增加。


    总体来看,半导体行业的反弹是一个积极的信号。它表明行业具备应对挑战和适应市场需求的能力。同时,这也为行业的未来发展提供了一定的信心。为了保持竞争力和持续发展,半导体企业需要继续加大技术创新、提升产品质量和性能,并积极拓展新兴市场和应用领域。


    声明:本网站部分内容来源于网络,版权归原权利人所有,其观点不代表本网站立场;本网站视频或图片制作权归当前商户及其作者,涉及未经授权的制作均须标记“样稿”。如内容侵犯了您相关权利,请及时联系责任编辑(社区)
    李明骏
    @芯之元 ,版权号:
    成员
    • 成交数 --
    • 成交额 --
    • 应答率
    聊天 收藏 点赞
    赏
    ¥0.00¥0.00¥0.00¥0.00¥0.00
     0  0
    
    
    分享

    微信扫一扫:分享

    微信里点“+”,扫一扫二维码

    便可将本文分享至朋友圈。

        0
      验证
      二维码支付