最佳体验请使用Chrome67及以上版本、火狐、Edge、Safari浏览器 ×

创建银行
创建开票

    工信部推进卫星互联网准入改革,万亿级市场发展再提速

    编者: 编辑@芯闻道 阅读848 来源: 科创板日报 2023/10/09 03:35:23 文章 外链 公开

    工信部日前公开征求对《关于创新信息通信行业管理优化营商环境的意见(征求意见稿)》的意见。意见稿提出统筹推进电信业务向民间资本开放,加大对民营企业参与移动通信转售等业务和服务创新的支持力度,分步骤、分阶段推进卫星互联网业务准入制度改革。

    此外,10月7日消息,据外媒报道,当地时间周五,亚马逊为其计划中的太空互联网服务发射了首批两颗测试卫星,此举将使该公司与 SpaceX 及其 " 星链 " 系统直接展开竞争。

    此前在2023年9月30号10:00(北京时间),SpaceX在卡角空军基地SLC-40使用Falcon 9发射Starlink Group 6-19任务,将22颗Starlink卫星送入LEO轨道。截至目前SpaceX累计发射5200颗星链卫星,目前在轨4849颗,空间操作4797颗,正式运营4199颗。星链全球订购用户超过200万,正式进入62个国家。

    根据赛迪数据,地球近地轨道预计可容纳约6万颗卫星,目前,全球各国加速低轨卫星网络建设,预计到2029年,地球近地轨道将部署总计约57000颗低轨卫星,轨位可用空间将所剩无几。低轨卫星所主要采用的Ku及Ka通信频段资源也逐渐趋于饱和状态。空间轨道和频段作为 能够满足通信卫星正常运行的先决条件,已经成为各国卫星企业争相抢占的重点资源。根据中国星网向ITU提交的星座频谱申请,中国星网计划建设一个包含12992颗卫星的庞大星座系统。从目前已经发布规划的星座计划数量来看,未来中国星网将成为我国卫星互联网行业的“带头人”。

    image.png 

    卫星通信成为地面通信有效补充,星地融合成未来趋势

    浙商证券研报指出,卫星通信是5G-Advanced 和6G在全球通信生态系统中的重要组成部分。3GPP已针对卫星与5G新空口NR技术一体化开展研究,并将该一体化技术命名为 非地面网络。具有超高密度的星座超低轨道的非地面网络将成为 6G 网络的一部分,并在通信接入服务灵活性上发挥关键作用。从通信网络空间覆盖范围看,5G 仍然是以基站为中心的发散覆盖,在基站所未覆盖的沙漠、无人区、海洋等区域内将形成通信盲区,预计5G时代仍将有80%以上的陆地区域和 95%以上的海洋区域无移动网络信号。此外,5G的通信对象集中在陆地地表10km以内高度的有限空间范围,无法实现“空天海地” 无缝覆盖的通信愿景,卫星通信能实现更立体化通信能力。

    image.png 

    近期中国移动携手中兴通讯、是德科技共同完成国内首次运营商NR-NTN低轨卫星实验室模拟验证,这个测试验证采用3GPP R17 NR-NTN国际标准,实现了端到端全链路贯通及数据传输验证,未来将支持手机卫星宽带业务。

    image.png 

    卫星互联网万亿元市场发展提速,高价值环节望率先受益

    根据中信证券研报测算,2018-2027年Starlink仅星座建设空间达429亿美元;同时根据SIA报告,卫星制造+发射环节在产业中价值占比约6.9%,推算整个Starlink通信产业的市场空间或将达到6217亿美元。另外近年来卫星互联网新技术不断涌现,有源相控阵、激光通信、3D打印等技术发展或催生行业新业态。预计中国卫星互联网将迎来十年黄金发展期,带动近万亿级的产业发展空间。

    image.png 

    浙商证券研报指出,随着 starlink等低轨通信卫星大规模批量化发射,商用通信卫星制造收入增长,带动卫星制造环节的价值量占比提升。而卫星制造(空间段)和地面段设备在卫星产业链中价值量占比较高,地面设备在卫星产业链成本占比达到45%。随着国内卫星互联网建设加速,卫星制造与发射(空间段)、地面网络设备(网络及消费终端)两大主要高价值领域有望率先受益。

    image.png 

    image.png 

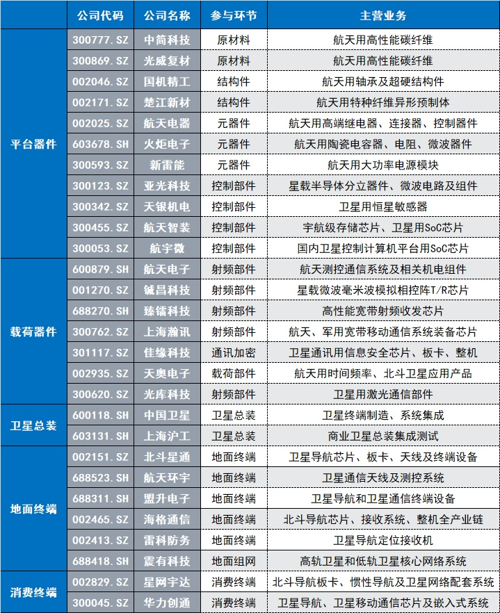
    据财联社不完全统计,卫星制造产业链中包含中国卫星、国博电子、航天电器、铖昌科技等核心上市公司;卫星地面设备产业链核心公司包括海格通信、北斗星通、航天环宇、盟升电子、华力创通等。

    image.png 


    声明:本网站部分内容来源于网络,版权归原权利人所有,其观点不代表本网站立场;本网站视频或图片制作权归当前商户及其作者,涉及未经授权的制作均须标记“样稿”。如内容侵犯了您相关权利,请及时联系责任编辑(社区)
    李明骏
    @芯之元 ,版权号:
    成员
    • 成交数 --
    • 成交额 --
    • 应答率
    聊天 收藏 点赞
    赏
    ¥0.00¥0.00¥0.00¥0.00¥0.00
     0  0
    
    
    分享

    微信扫一扫:分享

    微信里点“+”,扫一扫二维码

    便可将本文分享至朋友圈。

        0
      验证
      二维码支付