最佳体验请使用Chrome67及以上版本、火狐、Edge、Safari浏览器 ×

创建银行
创建开票

    重大重组!英唐智控拟收购显示驱动芯片企业爱协生

    编者: 武花静@芯闻道 阅读368 来源: 英唐官网 2024/11/18 07:30:04 文章 外链 公开

    11月14日晚,英唐智控公告显示,公司正在筹划发行股份及支付现金方式购买资产事项,并募集配套资金。标的资产为深圳市爱协生科技股份有限公司(简称“爱协生”),公司股票自2024年11月15日开市起停牌并在2024年11月29日前披露交易方案。



    图片



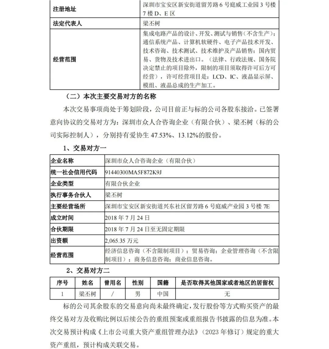
    根据公告,英唐智控目前正与标的公司各股东接洽。公司已签署意向协议的交易对方为深圳市众人合咨询企业(有限合伙)、梁丕树(标的公司实际控制人),分别持有爱协生47.53%、13.12%的股份。深圳市众人合咨询企业(有限合伙)为爱协生的控股股东,同时梁丕树是深圳市众人合咨询企业(有限合伙)的普通合伙人及执行事务合伙人,并持有其32.11%的财产份额。



    图片

    图片



    英唐智控表示,公司有意购买深圳市众人合咨询企业(有限合伙)、梁丕树合计持有的标的公司60.65%的股份,亦有意购买标的公司其他股东持有的股份。深圳市众人合咨询企业(有限合伙)、梁丕树同意向英唐智控转让其所持标的公司全部股份,并承诺积极促成其他股东向英唐智控出售标的公司股份,从而使得其获得标的公司的控制权。


    根据爱协生官网,公司成立于2011年,是一家专注于人机交互领域的芯片设计和解决方案提供商,属国家高新技术企业、国家级专精特新“小巨人”企业。以显触交互、传感、图像处理等核心技术为支撑,围绕各类移动智能终端、智能家居、智能物联等应用场景为客户提供芯片及解决方案。


    爱协生表示,公司2022年营业额突破8亿元。未来公司将持续加强产品布局,在AMOLED驱动芯片、穿戴TDDI驱动芯片、智能显控SoC、指纹识别芯片、音频与电源芯片、智联显控模块等产品方向上持续投入,朝着成为国内领先的人机交互与智能互联领导厂商不断努力。




    声明:本网站部分内容来源于网络,版权归原权利人所有,其观点不代表本网站立场;本网站视频或图片制作权归当前商户及其作者,涉及未经授权的制作均须标记“样稿”。如内容侵犯了您相关权利,请及时联系责任编辑(代理)
    李明骏
    @芯之元 ,版权号:
    成员
    • 成交数 --
    • 成交额 --
    • 应答率
    聊天 收藏 点赞
    赏
    ¥0.00¥0.00¥0.00¥0.00¥0.00
     0  0
    
    
    分享

    微信扫一扫:分享

    微信里点“+”,扫一扫二维码

    便可将本文分享至朋友圈。

        0
      验证
      二维码支付