最佳体验请使用Chrome67及以上版本、火狐、Edge、Safari浏览器 ×

创建银行
创建开票

    20240927 icHub发布公告

    作者: 勾磊@勾股弦数据 阅读248 2024/09/29 01:25:24 文章 原创 公开

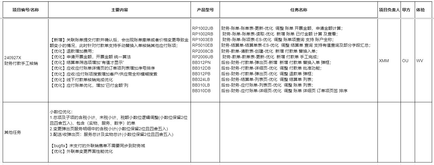
    大家好!icHub今天发布手工核销功能。主要解决在订单出现变化时,变化后剩余款项的手工核销。详细为

    1727573038742.png



    声明:本网站部分内容来源于网络,版权归原权利人所有,其观点不代表本网站立场;本网站视频或图片制作权归当前商户及其作者,涉及未经授权的制作均须标记“样稿”。如内容侵犯了您相关权利,请及时联系责任编辑(数据视窗)
    付伟
    @勾股弦数据 ,版权号:
    成员
    • 成交数 --
    • 成交额 --
    • 应答率
    聊天 收藏 点赞
    赏
    ¥0.00¥0.00¥0.00¥0.00¥0.00
     0  0
    
    
    分享

    微信扫一扫:分享

    微信里点“+”,扫一扫二维码

    便可将本文分享至朋友圈。

        0
      验证
      二维码支付